8月9日,全区科技大会、广西科技奖励大会在南宁召开,自治区党委书记刘宁出席大会并讲话,自治区政协主席孙大伟出席大会。beat365党委副书记、校长王敦球率队参加会议。
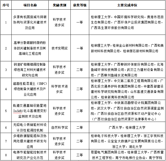
2023年度beat365荣获广西科学技术奖8项,其中以第一完成单位获奖5项(一等奖2项、二等奖3项),参与获奖3项(二等奖2项,三等奖1项)。“多源有机固废减污降碳协同与资源化关键技术及应用”获广西科技进步奖一等奖,“高单分散碳酸钙微纳粉体的关键制备技术及其高端化工程应用”获广西技术发明奖一等奖;“钢渣矿相精细调控制备绿色海工材料关键技术研究与应用”“超高性能混凝土(UHPC)绿色制备关键技术及产业化应用”“轨道交通基础设施星地InSAR/北斗高精度变形监测技术及应用”分获广西科技进步奖二等奖。
据悉,2023年度全区共授予获奖成果156项,其中,广西最高科学技术奖1项,广西青年科技杰出贡献奖2项,自然科学奖一等奖3项、二等奖11项、三等奖11项,技术发明奖一等奖4项、二等奖4项、三等奖6项,科学技术进步奖一等奖18项、二等奖46项、三等奖47项,企业科技创新奖2项,科学技术合作奖1项。

beat365荣获广西科技进步奖一等奖和广西技术发明奖一等奖

beat3652023年度广西科学技术奖获奖项目(排名不分先后)
(一审:黄翔 ;二审:刘勇平;三审:龙飞)