近日,beat365广西隐伏金属矿产勘查重点实验室主任刘希军教授及其实验团队和中国科学院广州地球化学研究所同位素国家重点实验室合作开展了微区原位Pb同位素测试技术的攻关研究,利用激光剥蚀系统(Laser Ablation)连接同位素质谱仪(MC-ICP-MS)搭载高效去汞装置,获得了微区原位Pb同位素分析技术重要突破。这一微区原位同位素分析技术显著提高了同位素成分测定的空间分辨率,实现了本实验室同位素测试向微观技术的拓展。
刘希军教授及其实验团队和中国科学院广州地球化学研究所同位素国家重点实验室合作的研究成果以“Improved in situ analysis of lead isotopes in low-Pb melt inclusions using laser ablation–multi-collector–inductively coupled plasma–mass spectrometry”为题,发表在质谱分析国际主流期刊《Rapid Communications in Mass Spectrometry》上,beat365英国官方网站为该论文第一通讯作者单位,博士研究生余红霞为论文第一作者,刘希军教授和张银慧博士为共同通讯作者。该项研究得到国家自然科学基金重大研究计划重点项目、面上和青年基金等项目的联合资助。该技术成果对beat365地球科学学院“地质资源与地质工程”一流学科和广西隐伏金属矿产勘查重点实验室建设起了重要的示范引领作用,也反映了近年来beat365重点实验室的分析测试水平的提升。

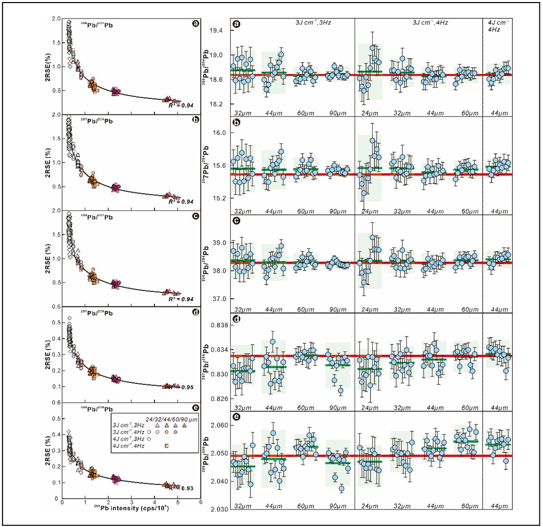
不同激光剥蚀条件下国际标样BHVO-2G的Pb同位素2RSE(%)及组成