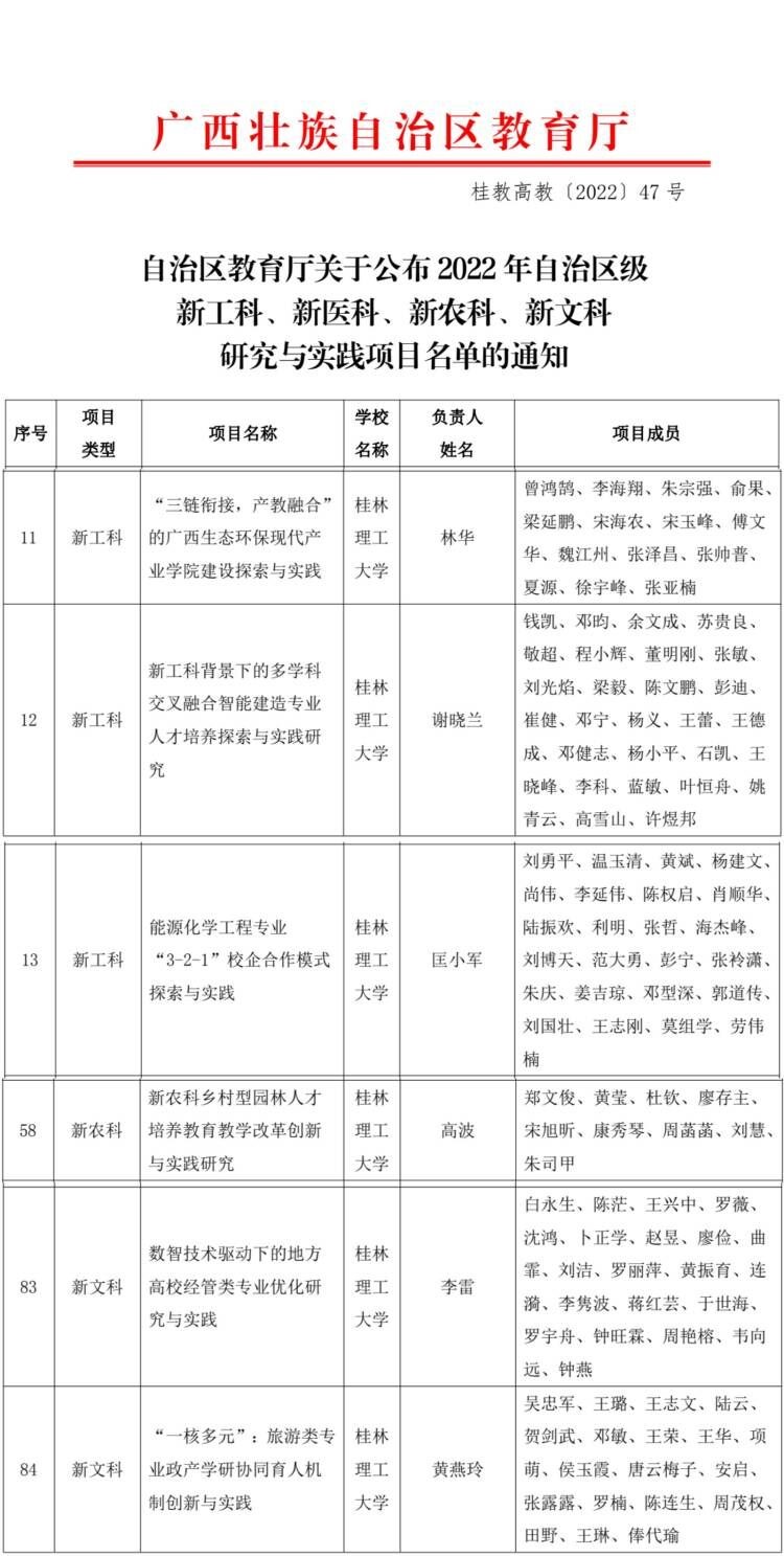
近日,自治区教育厅公布了《自治区教育厅关于公布2022年自治区级新工科、新医科、新农科、新文科研究与实践项目名单的通知》(桂教高教〔2022〕47号),beat365共有6个项目获批自治区级“四新”研究与实践项目,其中新工科项目3项,新文科项目2项,新农科项目1项,立项项目总数位列全区高校前列。此次教育厅共认定“四新”研究与改革实践项目103项,共涉及29所院校。
近年来,学校聚焦立德树人为根本任务,深入贯彻全国教育大会精神,全面落实“四新”建设工作会议要求,坚持以服务国家重大战略和区域经济社会发展需求为导向,结合学校办学定位和学科专业特点优势,以“四新”建设为引领,积极推动专业升级改造。截至目前,学校共获批国家级“四新”项目5项、自治区级“四新”项目6项,取得了较好的建设成效。
下一步,学校将进一步紧跟新一轮科技革命和产业变革新趋势,以传统专业改造升级、创新人才培养机制为抓手,重点加强学科专业交叉融合,瞄准新业态、新技术、新模式,优化课程体系、更新教学内容、创新教学模式,全力提升专业人才培养质量和服务经济社会发展能力。

beat365立项项目名单