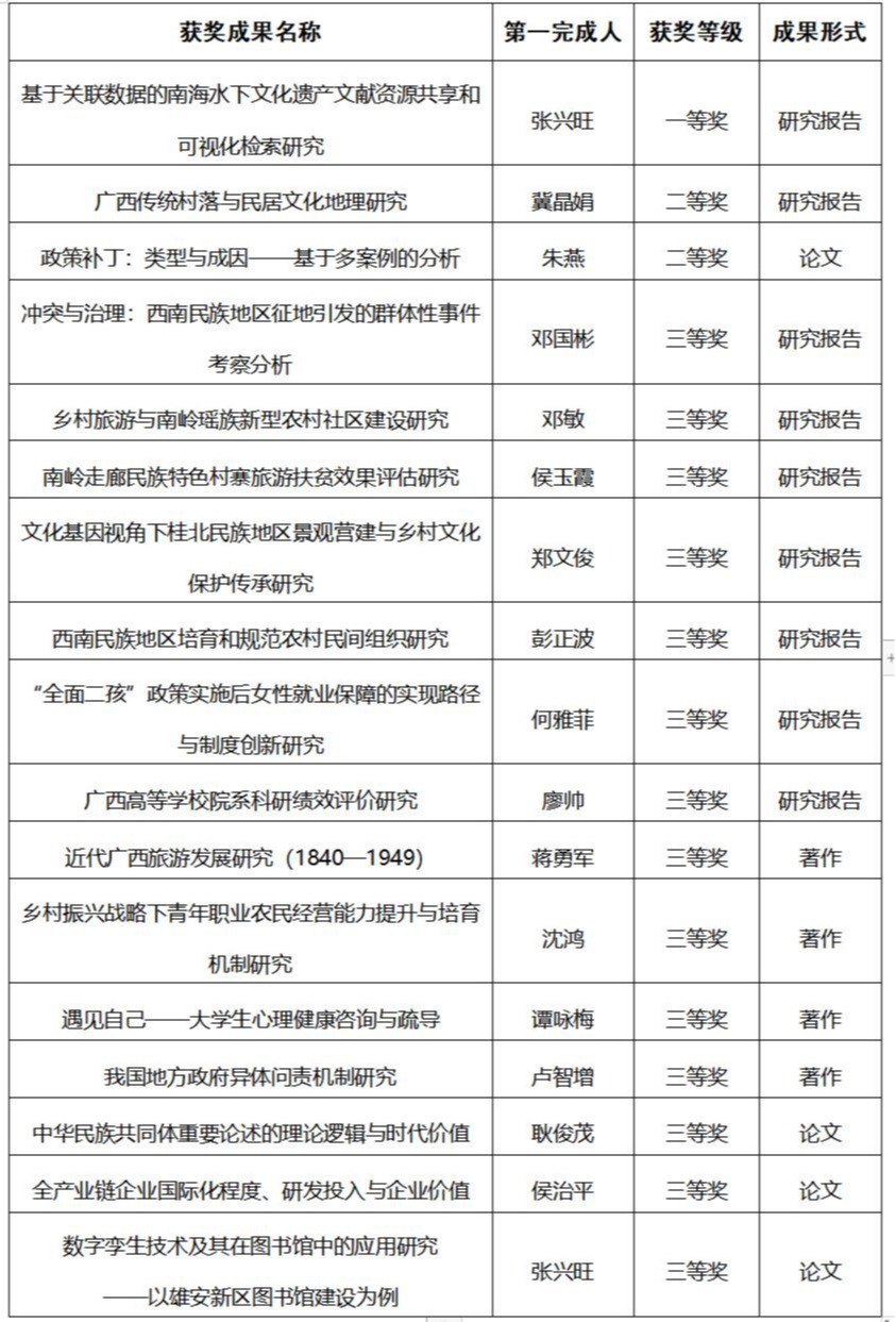
近日,广西壮族自治区人民政府发布了《关于奖励广西第十七次社会科学优秀成果的决定》(桂政发〔2022〕34号),beat365共有17项成果获奖,其中一等奖1项、二等奖2项、三等奖14项,获奖数量为历史新高,这也是继2012和2014年后,beat365再次获得广西社科优秀成果一等奖。
广西社会科学优秀成果奖是自治区人民政府设立的级别最高的社科类成果奖项,每2年评选一次,旨在调动广大社会科学工作者的积极性和创造性,推动广西社会科学事业的发展和繁荣。近年来,学校高度重视高水平社科成果的产出,制定出台了《beat365英国官方网站科研业绩分类评价办法(试行)》等文件,通过质量导向、多元评价,鼓励老师产出标志性科研成果,使beat365哲学社会科学研究能力不断提升,为地方经济社会发展作出了积极贡献。

beat365获广西第十七次社会科学优秀成果奖名单