近日,根据自治区科技厅发布《2022年度广西大型科研仪器开放共享绩效考核结果的通知》,beat365在2022年广西区大型科研仪器设备共享绩效考核中获得优秀,这也是beat365自2020年以来,连续三年获此荣誉。
近年来,学校高度重视大型科研仪器设备共享工作,建立了大型仪器设备共享管理平台,出台《beat365英国官方网站大型仪器设备共享使用管理办法(试行)》,积极探索符合学校实际的大型仪器设备共享绩效考核管理机制。2022年学校共有101台件50万以上的大型科研设备加入了广西区共享平台,对校内外用户进行共享,服务于国家级科研项目、省部级科研项目、市厅级科研项目、专题任务等,有效地提高了设备共享率和设备的管理水平。
下一步,学校将继续积极探索共享管理的新方法、新思路,努力发挥学校大型科研仪器设备的服务效能,提升共享率和管理水平,力争在今后的大型仪器共享管理中取得更好成绩。


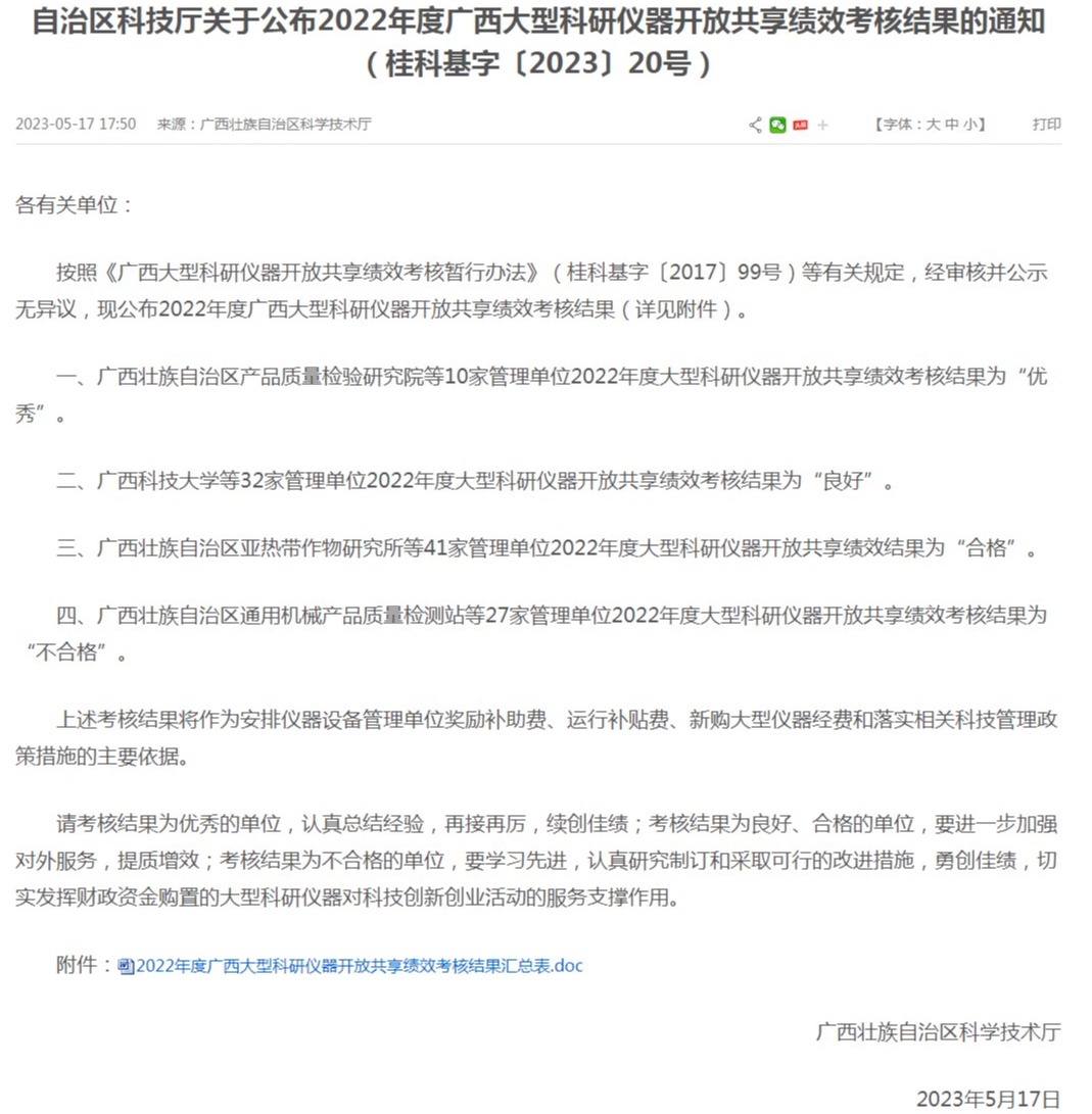
通知文件部分截图