2025年,学校校办企业凭借深厚技术积淀与优质服务,在勘察设计、监理服务领域捷报频传,斩获多项区、市级荣誉,入围及中标多个项目,实现了行业认可与市场拓展的双重突破。
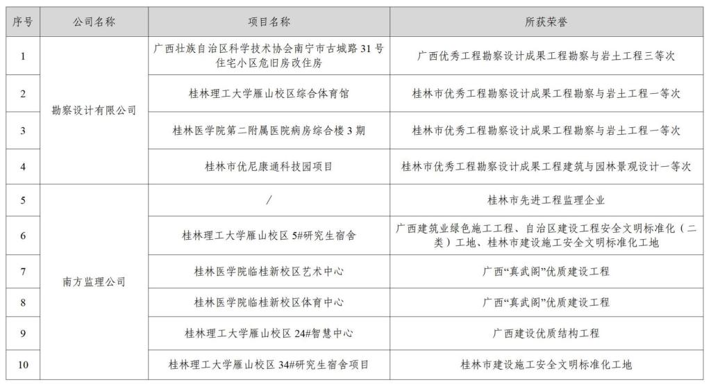
在勘察设计领域,学校勘察设计有限公司承接的《beat365英国官方网站雁山校区综合体育馆》《桂林医学院第二附属医院病房综合楼3期》获桂林市优秀工程勘察设计成果工程勘察与岩土工程一等次、《桂林市优尼康通科技园项目》获建筑与园林景观设计一等次;《广西壮族自治区科学技术协会南宁市古城路31号住宅小区危旧房改住房》获广西优秀工程勘察设计成果工程勘察与岩土工程三等次。
在工程监理服务领域,南方监理公司获评“桂林市先进工程监理企业”;学校雁山校区5#研究生宿舍获“广西建筑业绿色施工工程”“自治区建设工程安全文明标准化(二类)工地”等称号;桂林医学院临桂新校区大学生艺术中心和体育中心获评“广西‘真武阁’优质工程”;雁山校区24#智慧中心获评“广西建设优质结构工程”,34#研究生宿舍项目获评“桂林市建设施工安全文明标准化工地”。
在业务拓展层面,勘察设计有限公司积极服务地方与高校建设,入围资源县及学校自治区本级分散采购限额内工程设计项目库,中标广西大学新校区建设项目一期工程岩土工程勘察服务,为广西高校建设提供关键技术支撑,充分彰显学校在该领域的专业人才优势。

学校校办企业所获荣誉

部分获奖证书
(一审:李豫华;二审:孟庆鹏;三审:金峰)