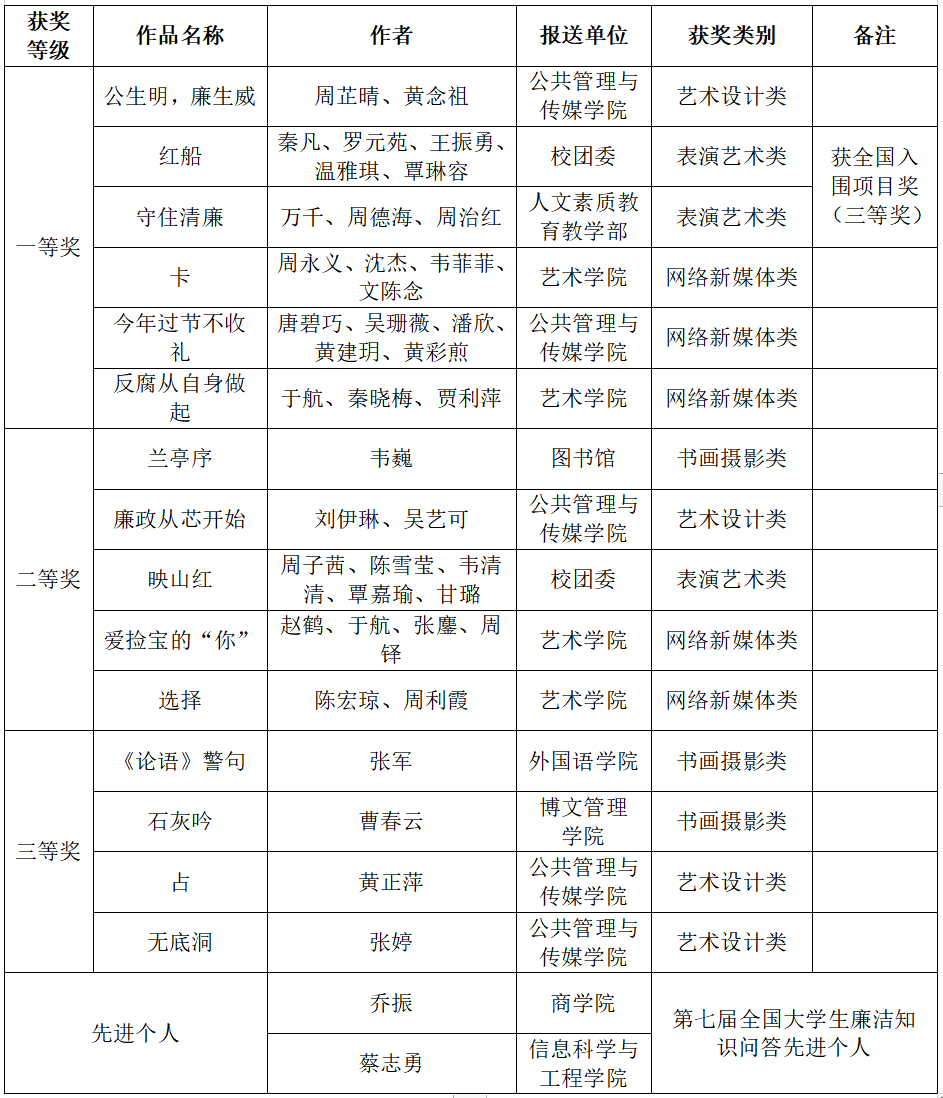
近期,自治区党委教育工委 自治区教育厅下发的《关于公布2019年全区高校廉洁教育活动暨“携手打击腐败”公益广告作品征集活动评选结果的通知》,beat365选送的18件廉政文化作品中共有15件作品获奖,其中获一等奖6项,二等奖5项,三等奖4项。beat365获得此次活动的优秀组织奖。同时,根据教育部办公厅发布的《关于公布第七届全国高校廉洁教育活动暨“携手打击腐败”公益广告作品征集活动结果的通知》,beat365选送的《红船》(作者:秦凡、罗元苑、王振勇、温雅琪、覃琳容等)、《守住清廉》(作者:万千、周德海、周治红)荣获表演艺术类作品入围项目奖,乔振、蔡志勇荣获第七届全国大学生廉洁知识问答先进个人。
2019年全区高校廉洁教育活动暨“携手打击腐败”公益广告作品征集活动的参赛作品共分为书画摄影类、艺术设计类、表演艺术类、网络新媒体类等四大类,每所参赛高校每个大类作品限报5项。其中每大类获得一等奖的作品代表我区高校参加第七届全国高校廉洁教育活动暨“携手打击腐败”公益广告作品评选。
全区高校廉洁教育活动暨“携手打击腐败”公益广告作品征集活动自2019年9月开始,学校党委纪委高度重视校园廉政文化建设,把此次廉政作品征集作为廉政宣传教育有效载体,围绕“守初心、知敬畏、扬正气、担使命”主题,紧密结合“不忘初心、牢记使命”主题教育,认真开展部署安排,学校党委宣传部、纪委办、校团委、艺术学院、公共管理与传媒学院等多单位联动,广泛征集师生员工作品,并对报送作品多次加工修改完善,保证了报送作品的质量。

获奖作品名单