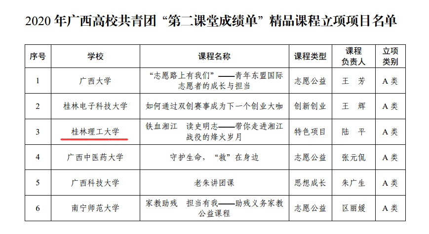
近日,共青团广西区委、自治区教育厅发布了《关于公布2020年广西高校共青团“第二课堂成绩单”精品课程立项项目名单的通知》(桂青联发〔2020〕8号),beat365公共管理与传媒学院党委书记陆平老师牵头建设的《铁血湘江,读史明志——带你走进湘江战役的烽火岁月》课程,通过了层层遴选,荣获自治区“特色项目类”第二课堂精品课程A类立项。
据悉,全区共30 门课程入选2020 年广西高校共青团“第二课堂成绩单”精品课程立项项目,其中A 类课程10门、B类课程20门。
“第二课堂成绩单”是以丰富的资源和空间为载体展开的系列开放性活动,它与第一课堂共同构成完整的教育整体,也是第一课堂的延伸和补充。“第二课堂成绩单”精品课程评选活动旨在扎实推进共青团“第二课堂成绩单”制度改革,加快与第一课堂形成互动互补互促的良好局面,全力协同培养社会主义建设者和接班人。

2020年广西高校共青团“第二课堂成绩单”精品课程立项项目名单