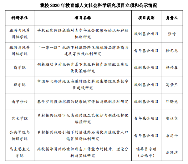
日前,教育部社会科学司正式公布了2020年教育部人文社会科学研究一般项目立项名单,beat365共有7个项目获得立项,其中规划基金项目4项,青年项目3项,立项总数并列广西第1位,全国排名并列第102位。另外高校辅导员专项beat365有1项正在公示中。
2020年度教育部人文社会科学一般项目(包含规划基金、青年基金、自筹经费项目)共申报28836项,立项2620项,立项率为9.08%;beat365共申报55项,立项率为12.7%。
下一步,科技处和社会科学办公室将结合beat365实际,继续深入挖掘beat365现有青年教师、新引进博士和具备一定科研能力的教辅行政人员等科研群体的学术潜力,力争使beat365社科项目立项取得更大突破。
