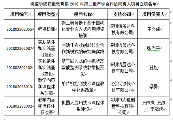
近日,教育部发布《教育部高等教育司关于公布有关企业支持的2018年第二批产学合作协同育人项目立项名单的函》(教高司函〔2019〕12号),beat365机控学院与深圳信盈达科技有限公司合作的“新工科背景下基于自动化专业嵌入式应用师资培训”等5个项目获得2018年度第二批产学合作协同育人项目立项。
产学合作协同育人项目是教育部为贯彻落实《国务院办公厅关于深化高等学校创新创业教育改革的实施意见》(国办发〔2015〕36号)和《国务院办公厅关于深化产教融合的若干意见》(国办发〔2017〕95号)文件精神,深化产教融合、产学合作、协同育人,汇聚企业资源支持高校专业综合改革和创新创业教育的重要举措。该项目通过搭建校企合作桥梁,鼓励企业提供专项资金,深度开展协同育人,以产业和技术发展的最新需求推动高校加快新工科专业综合改革和创新创业教育,着力培养适应产业发展需要的应用型、复合型、创新型人才。
近些年来,机控学院高度重视与企业开展多方面、多层次的合作,强化校企产学合作协同育人平台构建,以培养学生的创新创业和实践能力。本次项目的获批及实施将进一步推进学院内涵建设、产教融合、校企合作,构建全方位全过程深度融合的校企协同育人机制,促进学院人才培养质量的提高。
