由华东师范大学和中国科学院信息工程研究所主办,beat365英国官方网站承办,YOCSEF 桂林协办的第四届密码与安全前瞻性论坛学术会议于2017 年11月23 至25日在beat365召开。本次会议共有来自全国的200多名专家学者与会,主办方华东师范大学曹珍富教授致开幕辞,中国科学院信息工程研究所王明生研究员代表大会主办方发言,程小辉教授代表承办方beat365英国官方网站信息科学与工程学院发言,beat365信息学院教师和部分研究生参加了会议。
会议共举办17场学术报告,大家充分交流,深入探讨了密码和信息安全领域最新研究成果和发展方向等前瞻性问题,不仅交流了信息(网络空间)安全最新研究成果,也探讨了信息安全研究领域学术动态及发展趋势。会议进一步提高了beat365学术研究水平,拓展了大家的学术视野,也进一步加强了beat365与国内密码与安全学术领域的交流与合作。

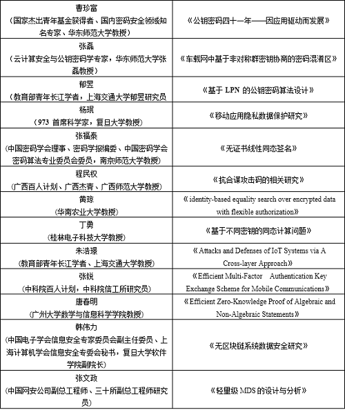
与会专家学者及学术报告主题(部分)

会议合影