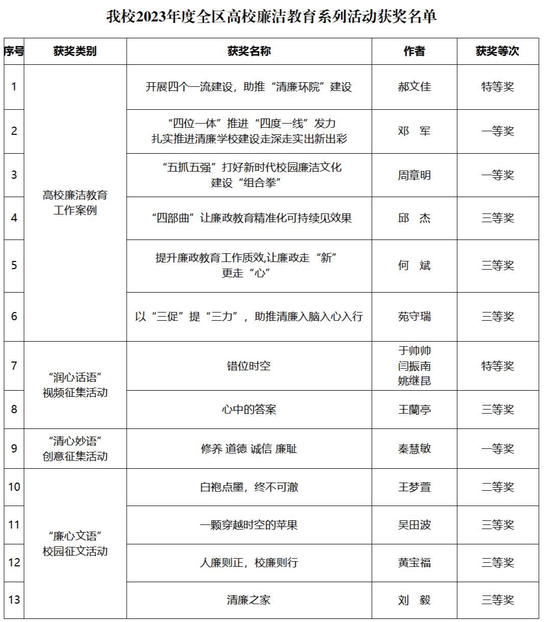
近日,自治区党委教育工委办公室发布《关于公布2023年度全区高校廉洁教育系列活动评选结果的通知》(桂教工委办 〔2023〕147 号),beat365选送的作品在全区高校廉洁教育系列活动评选中共获各级奖项13项,其中:荣获高校廉洁教育工作案例特等奖1个、一等奖2个、三等奖3个;“润心话语”视频征集特等奖1个、三等奖1个;“清心妙语”创意征集一等奖1个;“廉心文语”校园征文二等奖1个、三等奖3个,获奖总数在全区高校名列前茅。
本次组织师生广泛参与廉洁教育系列活动优秀作品创作、评选,是beat365认真贯彻落实习近平总书记关于廉洁文化建设的重要论述和中央《关于加强新时代廉洁文化建设的意见》要求,落实自治区党委、政府关于大力推进清廉学校建设的决策部署,精准把握清廉学校建设的着力点,把加强廉洁文化建设作为一体推进不敢腐、不能腐、不想腐的基础性工程抓紧抓实抓好的具体行动。为推出精品、争创佳绩,学校纪委办提前谋划、先期开展了校级廉洁教育系列活动,精心开展了组织动员、作品收集、评审推荐等工作。通过组织此项活动,进一步丰富了廉洁教育宣传内容,创新了廉洁教育形式载体,在校园内营造了浓厚的廉洁氛围,起到了积极教育引导干部廉洁从政、教师廉洁从教、学生廉洁修身的作用,也充分展示了beat365推进“清廉桂工”建设的成效。


beat365十三部作品获评全区高校廉洁教育系列活动优秀作品